Decision Trees#
How would you differentiate these animals from one another?#
(through their various features)

Notes:
Mention the purpose of DT first: Aim is to classify further animals of which you don’t know the label.
These animals (training dataset) have already been labeled/classified (penguin, hawk, …). Select whatever features enable you to classify new unknown animals.
Is this supervised/regression problem or what?
A Binary Tree#
1 Question has 2 answers
= 1 Parent node has 2 children nodes
Notes:
A pigeon would be classified as a hawk. Why? Model is too simple.
A Binary Tree#
First decision split is called root or root node
Each decision node compares a feature:
True/False question (for categorical features)
Larger than split (for numerical features)
Each leaf node (end node) represents a class label
To predict an unknown/new instance, we go through all the decisions in the tree until we end up at a leaf.
A Tree is built!#
Node’s question - which feature and which threshold is appropriate - is chosen during training
This is done recursively until a stop condition is reached (e.g. less than 5 observations in a node, or node is pure).
This is a tree with depth=2.
If the feature is continuous, decision work just as fine#
The data are ordered in ascending order
Each mean between two adjacent data points is considered a splitting point
Notes:
This is funny: If 2 kg is the mean between the lightest bear and the heaviest goldfish …
How to differentiate if a house is located in New York or San Francisco?#
| bath | beds | elevation | price | price_per_sqft | sqft | target | year_built | |
|---|---|---|---|---|---|---|---|---|
| 0 | 1.0 | 2.0 | 10 | 999000 | 999 | 1000 | 0 | 1960 |
plot_elevation(housing_data)
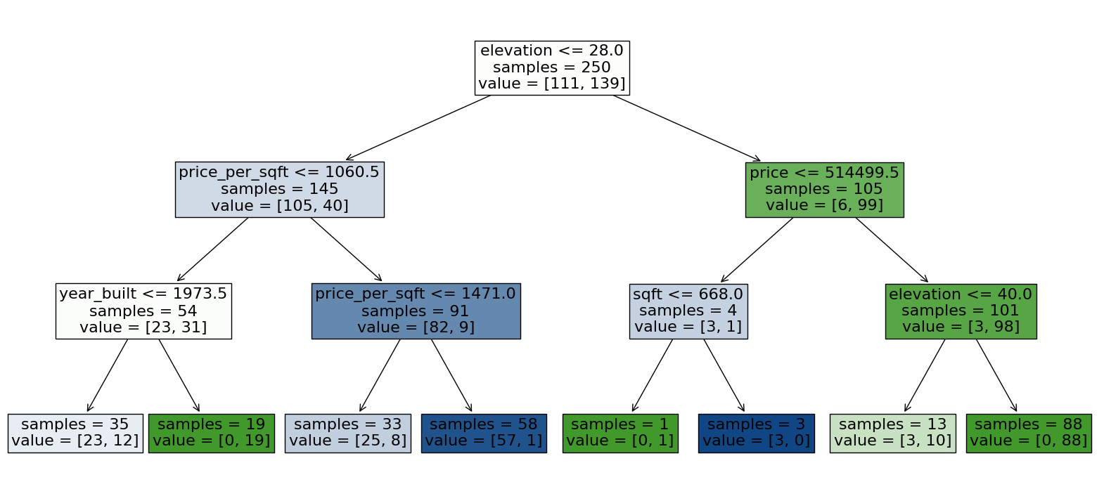
Interpreting Decision Tree#
First line of decision node: Feature name and split value
---------------------------------------------------------------------------
AttributeError Traceback (most recent call last)
Cell In[11], line 5
2 clf_housing_max_depth_3 = DecisionTreeClassifier(max_depth=3, random_state=RSEED)
3 clf_housing_max_depth_3.fit(X_housing, y_housing)
----> 5 plot_decision_tree(clf_housing_max_depth_3, X_housing, housing_colors, fig_size=(14, 5), fontsize=11, impurity=False)
Cell In[7], line 8, in plot_decision_tree(decision_tree, X, colors, fig_size, fontsize, impurity)
6 r, g, b = to_rgb(colors[np.argmax(value)])
7 f = impurity * 2 # for N colors: f = impurity * N/(N-1) if N>1 else 0
----> 8 artist.get_bbox_patch().set_facecolor((f + (1-f)*r, f + (1-f)*g, f + (1-f)*b))
9 artist.get_bbox_patch().set_edgecolor('black')
AttributeError: 'NoneType' object has no attribute 'set_facecolor'
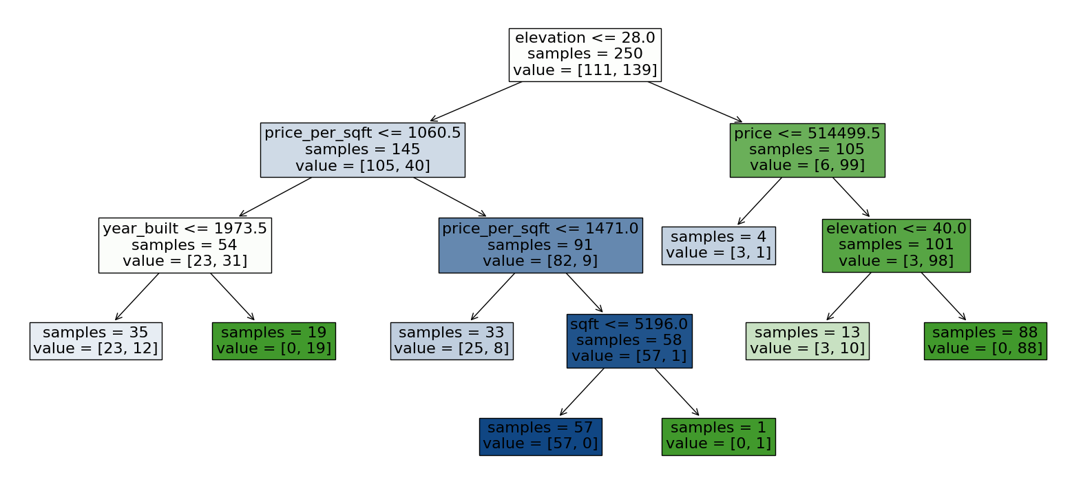
Interpreting Decision Tree#
samples: How many observations are in the node
value: Target value distribution - Real number of observations per class
Interpreting Decision Tree#
Is a house located in New York or San Francisco?
Leaf node → prediction value
Interpreting Decision Tree#
→ Confusion matrix based on one split
true \ pred |
New York |
San Francisco |
|---|---|---|
New York |
105 |
6 |
San Francisco |
40 |
99 |
Interpreting Decision Tree#
Leaf node purity - leaf nodes where one class has an overwhelming majority are more reliable predictors
Number of samples in leaf node: large leaf nodes are preferable, too few samples in leaves might be a sign of overfitting
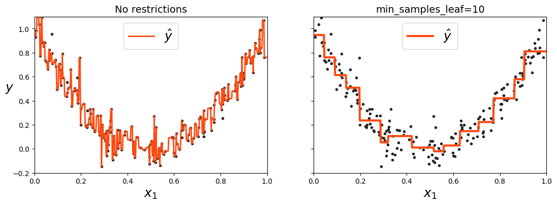
Why is it dangerous to grow a large tree?#
Why is it dangerous to grow a large tree?#
Nodes will be splitted until leaves are pure
Decision Trees can be extremely perceptive of the training data
Tend to overfit the data
Decision Trees in a Nutshell#
Easy to interpret (white box)
Can be used for regression and classification problems
No feature scaling or centering needed
No assumptions needed (e.g. linearity)
Building block of Random Forests, Ada boost, Gradient boost
Training is costly, prediction is cheap
Tend to overfit the data
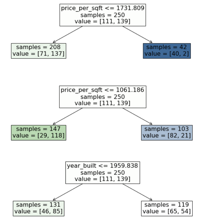
Splitting Decision#
Which feature to take first?
Which splitting point to choose?
Decision Trees can be based on different algorithms.
→ We will discuss Classification and Regression Trees (CART) by Breiman et al. (1984)
Which is the best split?#
All leaves are impure, i.e. they do not devide the instances into a pure group.
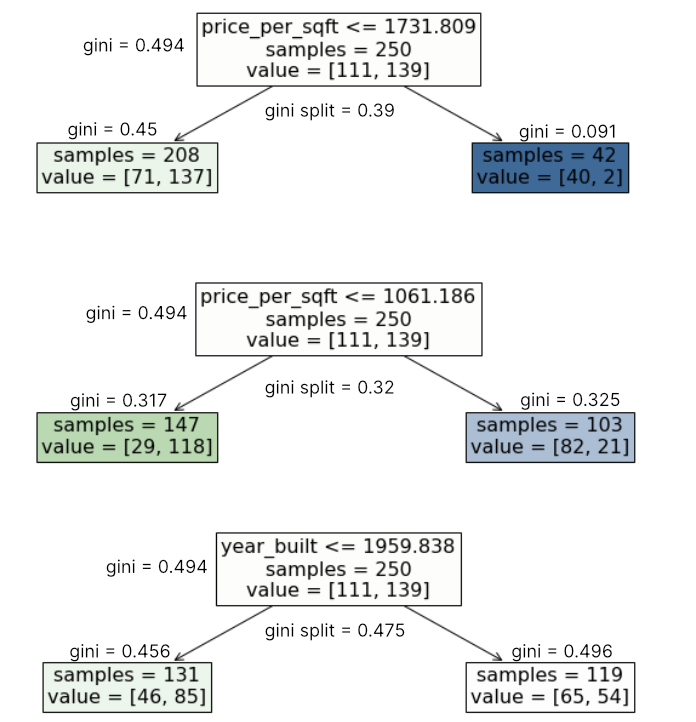
Gini Impurity#
On of the most common measures is the Gini impurity.
Alternatives are misclassification error or entropy.
Gini Impurity#
is a measurement of the likelihood of an incorrect classification of a new instance of a random variable, if that new instance were randomly classified according to the distribution of class labels from the data set
Intuition of Gini Impurity#
Intuition of Gini Impurity#
1. Gini impurity for each node#
2. How well does the split perform overall?#
Just calculate the average of the impurities of the leaves, of course weighted by their impact (= rel. number of obs.):
Which is the best split?#
\( I_{G}(p)\ =\ \sum_{i=1}^{J}\,p_{i}(1\ -\ p_{i})\ =\ 1-\sum_{i=1}^{J}\,p_{i}^{2}\)
Gini impurity of the split is the weighted average of the impurities of the leaves.
Finally, the best splitting point is the one, which minimizes the Gini Impurity of the split.
Tree build with two continous features#
Tree build with two continous features#
The second split#
Growing a full tree#
Regression Trees#
Similar approach as with classification trees, but split data based on MSE not impurity
Traverse tree to get predicitons for new instance, which is mean of target values of all observations in one leaf
Regularisation is needed!#
Regularisation#
Decision Trees will recursively split the data until nodes are pure no matter how small the sample size will be.
→ High chance of overfitting.
Solution:
Pruning Trees → limiting the number of branches/leaves
Pruning Trees - max_leaf_nodes#
Pruning Trees - max_depth#
Pruning Trees - min_samples_split#
Pruning Trees - max_features#
References#
Code for plots:
Hands on ML repo, A. Geron
Introduction to Machine Learning with Python repo, A. Müller and S. Guido